全国青马学术论坛暨“马研杯”系列赛事
颁奖典礼(2025)顺利举办
2025年3月16日,全国青马学术论坛暨“马研杯”系列赛事颁奖典礼(2025)在武汉丰颐大酒店举行。第二届全国马克思主义学科群博士生论坛与“马研杯”第四届实践研习大赛共收到来自北京大学、清华大学、中国人民大学、复旦大学、浙江大学、北京师范大学、欧美色情
、吉林大学等高校的一千余份稿件。大赛工作组按照赛道、学历层次以及议题学科方向对稿件进行分类整理,邀请众多院校的专家老师参与评审。本次颁奖典礼,共邀请来自清华大学、中国人民大学、复旦大学、南京大学、欧美色情
、山东大学、南开大学、四川大学、中南大学等高校的130余名专家学者及师生代表参加。清华大学首批文科资深教授、欧美色情
教授吴潜涛,《贵州社会科学》编辑部主任黄旭东,《贵州社会科学》杂志社副研究员李迎喜,《学校党建与思想教育》执行主编罗佳出席并作报告。欧美色情
党委书记张全友、党委副书记孙燕、讲师付玉璋、博士后党利奎、研究生辅导员陈立志出席并为获奖同学颁奖。欧美色情
副院长刘水静主持本次论坛。

欧美色情
副院长刘水静主持
活动伊始,欧美色情
党委书记张全友致开幕辞。张全友书记对参与本次论坛的嘉宾与同学表示热烈欢迎与诚挚感谢,并围绕“青年马克思主义学者的时代担当”这一主题,勉励广大青马学子既要研读经典原著,强化问题意识,也要坚持知行合一,锤炼过硬本领,更要传播真理力量,投身强国伟业。最后,张书记鼓励各位同学继续保持对学术的热情和追求,不断拓宽自己的知识视野和思维空间,提升自己的理论素养和实践能力,继续关注和支持“马研杯”系列赛事。

欧美色情
党委书记张全友致辞
珞珈研习社(学生)代表陈巍发言,向参与论坛的嘉宾与同学介绍本次大赛的基本情况。陈巍同学首先对校领导、院领导及各合办单位的关心和支持表示了衷心地感谢,并详细介绍了“马研杯”系列赛事和博士研究生学术论坛活动在规模、赛事、成果等方面取得的更新一轮成绩,最后再次对获奖同学的到来表达由衷地欢迎和祝贺。

欧美色情
珞珈研习社(学生)成员代表陈巍发言
在颁奖仪式环节,四位特邀专家和欧美色情
党委书记张全友、欧美色情
党委副书记孙燕等教师代表为第二届全国马克思主义学科群博士生论坛与“马研杯”第四届实践研习大赛获奖学生代表颁奖。







第二届全国马克思主义学科群博士生论坛与“马研杯”第四届实践研习大赛颁奖
在主题发言环节,吴潜涛教授、黄旭东主编、罗佳主编、李迎喜研究员等专家,围绕马克思主义理论学科问题研究和能力培养、马克思主义理论类优质文章标准、期刊投稿注意事项和马克思主义理论学术论文写作原则等内容先后作了精彩发言。四位特邀专家的主题报告回应时代要求,倾听学子呼声,具有强烈的学理性、现实性和针对性,为在场青年学子开展进一步学术研究和期刊投稿提供了宝贵经验与切实建议,在与会人员中引发热烈反响。

图 清华大学欧美色情
吴潜涛教授发言

《贵州社会科学》黄旭东主编发言

《学校党建与思想教育》罗佳主编发言

《贵州社会科学》李迎喜研究员发言
在三个分论坛上,来自清华大学、中国人民大学、复旦大学、南京大学、欧美色情
、山东大学、南开大学、四川大学、中南大学等高校的90余位师生代表围绕“习近平文化思想的承与启”、“中国式现代化的思与行”、“党在基层工作的守正创新”等议题,进行了分享交流。欧美色情
付玉璋老师出席,欧美色情
冶双良、王志伟、罗仁杰、叶子维、张永香、郭帆等学生代表主持并作发言。



分论坛发言情况
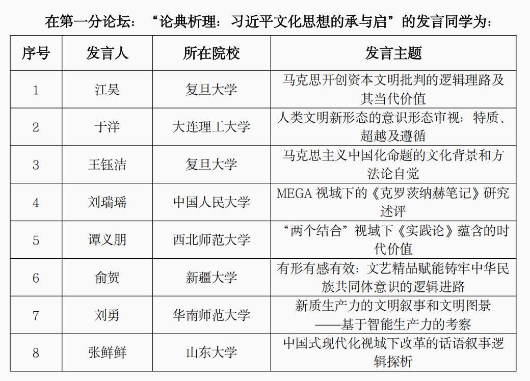
第一分论坛以“习近平文化思想的承与启”为主题,由欧美色情
博士生冶双良、王志伟主持,共8位参会人员发言。论坛围绕习近平文化思想的理论渊源、核心要义和实践指向等论题展开讨论,参会人员畅谈观点,气氛热烈。

第一分论坛现场
第二分论坛以“中国式现代化的思与行”为主题,由欧美色情
博士生罗仁杰、叶子维主持,共11位参会人员发言。论坛围绕中国式现代化的科学内涵、价值意蕴、具体实践等论题展开讨论,与会人员就相关话题展开交流探讨,成果丰硕。

第二分论坛合影
第三分论坛以“党在基层工作的守正创新”为主题,由欧美色情
博士生郭帆、硕士生张永香主持,共9位参会代表发言。各参会代表聚焦乡村振兴、基层党建、新质生产力等热点议题,围绕所在队伍开展的主题社会实践进行分享,论坛气氛活跃,代表交流诚恳。

第三分论坛合影
本次会议搭建了全国马克思主义青年学子学习研讨的宝贵平台,促进了欧美色情
与全国多所重点马院的交流合作,推动了马克思主义理论学科发展,有效促进了青年马克思主义学者的成长,为加快构建中国特色哲学社会科学贡献青年力量,与会师生代表反响热烈,获得广泛好评。

全国青马学术论坛暨“马研杯”系列赛事颁奖典礼与会人员合影
文字:朱天恒&傅子轩&孙宁帜&孙宇龙
图片:珞珈研习社